


|
单细胞测序技术服务 靶向单细胞测序(lncRNA&mRNA) 单细胞测序 |
|
生物分子凝聚体研究 HyPro靶RNA临近标记技术 |
|
NGS测序技术服务 环状DNA测序(eccDNA测序) |
|
Ribo-seq Ribo seq(ribosome profiling) |
核糖体-新生肽链复合物(RNC) RNC联合 hjc黄金城芯片 RNC联合 lncRNA芯片 RNC-seq |
|
蛋白表达定量 DIA定量蛋白质组学 Label free非标定量 |
已有很多研究表明hjc黄金城在肿瘤发生开展过程中发挥非常重要的调控作用。最新的研究指出,尽管一般hjc黄金城是顺利获得作为microRNA吸附海绵调控基因表达,但其可能编码短的肽段来发挥作用。作者应用Arraystar Human hjc黄金城 芯片检测了10对人结直肠癌组织和癌旁组织中hjc黄金城的表达变化,发现circPPP1R12A在癌组织中显著上调。亚细胞定位发现circPPP1R12A主要存在于细胞质中。K-M曲线分析显示,circPPP1R12A高表达的结直肠癌患者的总生存期显著较短。GOF和LOF功能实验显示,circPPP1R12A在结直肠癌细胞的增殖、迁移及侵袭中发挥关键性的作用。此外,circPPP1R12A有一个开放阅读框(ORF),可以编码一个73aa的功能蛋白(称为circPPP1R12A-73aa)。紧接着,作者发现是circPPP1R12A-73aa而非circPPP1R12A促进了结直肠癌的增殖、迁移和侵袭。最后,作者的研究表明,circPPP1R12A-73aa是顺利获得激活Hippo-YAP通路促进结直肠癌的生长和迁移。此外,YAP特异性抑制肽段17,能显著减缓circPPP1R12A-73aa对于结直肠癌细胞的促进作用。作者的研究为结直肠癌新的潜在的治疗靶点给予了一种有价值的思路。该研究发表在Molecular Cancer(IF:10.679)上。(芯片实验由hjc黄金城生物给予技术服务)
研究背景
结直肠癌是全球常见的一种恶性肿瘤,也是第三大最频繁被诊断的癌症及第四大肿瘤致死病因。尽管结直肠癌的治疗手段已有显著改善,但最终仍有超过一半的结直肠癌患者最终走向死亡。因此,探索结直肠癌发病的机制是非常迫切的需要。
非编码RNA(ncRNA)因缺少明显的开放阅读框不能翻译蛋白而得名,随着越来越多非编码RNA转录本的发现,这些分子在疾病及生物学过程中发挥的作用正在逐渐被揭示。hjc黄金城是一类环化的RNA分子,传统上也是一类ncRNA,已被导报在真核生物中广泛存在。已有研究表明,特定的hjc黄金城可作为ceRNA或在蛋白-DNA转录中调控RNA结合蛋白来广泛地调控生物过程。最近,有些hjc黄金城已被发现有编码蛋白的能力。然而结直肠癌中是否有蛋白编码hjc黄金城的参与仍是未知的,且它们的功能性产物也很难检测到。本文作者围绕hjc黄金城在结直肠癌的发生开展中发挥的作用进行了探索。
技术路线
研究结果
· 结直肠癌组织hjc黄金城表达谱分析
作者应用Arraystar hjc黄金城芯片检测了10对结直肠癌患者的癌组织和癌旁组织的hjc黄金城表达变化,发现了110个上调的hjc黄金城及16个下调的hjc黄金城 (fc≥1.5,p≤0.05.)。这126个差异hjc黄金城绝大部分都是Exonic型,作者锁定了上调表达最显著的hsa_circ_0000423(称作circPPP1R12A)作为后续研究目标。
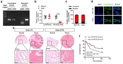
作者在10对癌和癌旁组织中对circPPP1R12A的表达变化进行PCR验证,结果与芯片一致,该hjc黄金城在癌组织中显著上调,而其对应的线性转录本PPP1R12A的表达在癌和癌旁组织中相当。作者同时研究了多种结直肠癌细胞系中circPPP1R12A的表达,其中HCT-16细胞中最高,LoVo细胞次之。
· 结直肠癌组织及细胞的circPPP1R12A的存在及分布
作者分别设计了针对环状RNA转录本circPPP1R12A和线性RNA转录本PPP1R12A的特异性引物,分别称作divergent primers及convergent primers,分别检测gDNA及cDNA中这两种转录本的存在。结果表明,convergent primers在gDNA及cDNA中均有检出,而divergent primers则只在cDNA中有检出(下图a)。为了进一步确认circPPP1R12A的存在,作者设计了RNase R降解实验来检测circPPP1R12A对RNase R的耐受。结果显示,在RNase R处理后,PPP1R12A被降解而环化的circPPP1R12A则免于被降解(下图b)。
Nuclear mass separation实验和FISH实验结果显示,超过93%的circPPP1R12A位于HCT-16和LoVo细胞的细胞质中(下图c&d)。
顺利获得组织芯片对100对结直肠癌和癌旁进行circPPP1R12A的原位杂交,结果显示,癌组织中有显著上调的表达(下图e)。
K-M生存曲线分析表明,有更高circPPP1R12A表达的病患其总生存期更短(下图f)。
· hjc黄金城 circPPP1R12A促进结直肠癌细胞的增殖,但不一定影响迁移和侵袭
作者接着顺利获得GOF&LOF功能实验,探究circPPP1R12A在结直肠癌发生开展中发挥的作用。作者构建了质粒,在两个circPPP1R12A表达低的结直肠癌细胞系DLD-1和Caco-2中分别过表达circPPP1R12A。CCK8实验和克隆形成实验表明,过表达circPPP1R12A加速了这两种细胞的增殖。
紧接着,作者研究了细胞的运动特性。细胞划痕实验和侵袭实验表明,过表达circPPP1R12A能加速DLD-1和Caco-2的迁移和侵袭。
此外,作者在circPPP1R12A高表达的HCT-116和LoVo细胞中也进行了上述实验,结果表明过表达circPPP1R12A能加速细胞增殖,但不会加速细胞迁移和侵袭。
· 沉默circPPP1R12A会抑制结直肠癌细胞的增殖、迁移和侵袭
作者顺利获得siRNAs沉默了circPPP1R12A,与预期一致,沉默circPPP1R12A会影响HCT-116和LoVo细胞的增殖和克隆形成能力。此外,细胞划痕实验和入侵实验表明,沉默circPPP1R12A能显著影响细胞的迁移和侵袭。
以上结果表明,circPPP1R12A在结直肠癌细胞的增殖、迁移和侵袭中发挥关键作用。
· hjc黄金城 circPPP1R12A编码一个小的未被研究的蛋白
circPPP1R12A最早是在hjc黄金城 Db database中被收录和注释的,作者发现该环状RNA中有一个短的216nt的开放阅读框可编码一个保守的73aa的肽段(称作circPPP1R12A-73aa)。为了单独研究circPPP1R12A-73aa的作用,作者构建了几种不同的flag标签载体,并分别转入DLD-1和Caco-2细胞。作者顺利获得PCR及WB检测转染不同载体后circPPP1R12A或circPPP1R12A-73aa的表达:
作者又进一步确认了circPPP1R12A-73aa是circPPP1R12A翻译的,并在10kDa条带位置的蛋白中,检测到了circPPP1R12A-73aa序列。此外,作者还鉴定到了circPPP1R12A编码的一个特异性肽段“GRLRHVNCLSPGVQD”(下图)。
综合以上结果可知,hjc黄金城 circPPP1R12A可以编码一个此前未被研究的蛋白。
· circPPP1R12A-73aa而非circPPP1R12A在体内和体外促进结直肠癌的增殖和转移
作者检测了转入4中载体后,结直肠癌细胞的增殖、迁移及侵袭能力:
作者又用其他几类细胞进行了上述实验,实验结果与上述类似。
以上结果表明, circPPP1R12A若无其编码的蛋白circPPP1R12A-73aa的存在,则无法调控结直肠癌细胞的增殖。
紧接着,作者构建了裸鼠移植瘤模型,研究在体内circPPP1R12A-73aa在结直肠癌细胞生长中扮演的角色。与体外结果类似,转染Lv-flag-circPPP1R12A和Lv-circPPP1R12A-73aa的结直肠癌细胞的裸鼠移植瘤体积较Control组更大,而转染Lv-flag-circPPP1R12A-Mut结直肠癌细胞的裸鼠移植瘤体积最小。
在体内,结直肠癌的肝转移是最常见的转移,作者顺利获得将4中转染载体成功的DLD-1细胞注射入裸鼠尾静脉,观察circPPP1R12A-73aa对肿瘤转移的影响。接着,生物体内自发荧光成像结果显示,与Control及circPPP1R12A-Mut相比,circPPP1R12A和circPPP1R12A-73aa能有显著的肝转移。
综合以上结果,circPPP1R12A-73aa而非circPPP1R12A促进了结直肠癌细胞的增殖和转移。
· circPPP1R12A-73aa顺利获得激活Hippo-YAP信号通路促进结直肠癌的增殖、转移和侵袭
作者使用RNA seq检测了4中稳转载体的DLD-1细胞中RNA的变化,并对差异表达基因进行了KEGG pathway 富集分析,Hippo通路是富集最显著的通路。YAP1作为Hippo信号通路中重要的转录共激活因子,YAP1诱导的转录反应在癌细胞的增殖和转移中发挥关键作用。
为了确认YAP1激活是否在circPPP1R12A-73aa诱导的癌细胞生长和转移中扮演关键角色,作者用YAP1特异性抑制肽段Peptide 17处理circPPP1R12A-73aa过表达的DLD-1和Caco-2细胞。结果显示,Peptide17能显著消除circPPP1R12A-73aa过表达对于细胞增殖、迁移和侵袭的促进作用。因此,作者确认circPPP1R12A-73aa是顺利获得激活Hippo-YAP信号通路促进结直肠癌的增殖、迁移和侵袭。
研究总结
作者应用Arraystar Human hjc黄金城 芯片锁定了一个在结直肠癌组织中上调表达的环状RNA circPPP1R12A。顺利获得GOF和LOF功能实验表明circPPP1R12A在结直肠癌细胞的增殖、迁移及侵袭中发挥关键性的作用。此外,circPPP1R12A可以编码一个73aa的功能蛋白circPPP1R12A-73aa。作者发现正是circPPP1R12A-73aa而非circPPP1R12A顺利获得激活Hippo-YAP通路促进结直肠癌的生长和迁移。作者的研究为结直肠癌新的潜在的治疗靶点给予了一种有价值的思路。
原文出处
A novel protein encoded by a circular RNA circPPP1R12A promotes tumor pathogenesis and metastasis of colon cancer via Hippo-YAP signaling