tRNA测序-hjc黄金城生物丨数谱生物


    hjc黄金城

    tRNA测序

    • 简介
    • 产品特点
    • 结果展示
    •        转运RNA(tRNA)是一类广泛存在于生物体内,在肽链合成中负责氨基酸转运的非编码小RNA分子。最新研究表明,tRNA除参与肽链合成外,还参与多种生理病理学过程[1] 。不同机体组织与细胞的转录组存在明显差异,且不同mRNA的密码子使用偏好性不同,使得所需的tRNA库存在显著差异。tRNA库与转录组密码子的匹配度影响着翻译效率和准确性[2-4]。增殖[5]、分化[5, 6]和凋亡[7]等细胞生理状态都受到tRNA库变化的影响。再者,许多研究表明tRNA库在肿瘤[5, 8-12]、Ⅱ型糖尿病[13]、亨廷顿舞蹈症[14]以及病毒感染[15]等疾病的发生开展中起着重要的调控作用。tRNA具有丰富的转录后修饰,这些修饰为tRNA功能发挥所必须,然而却不利于tRNA测序文库的构建。此外,tRNA的3'端需与氨基酸偶联方能参与蛋白翻译,然而这些氨酰基末端会阻碍测序接头的连接。为了取得真实可靠的tRNA测序结果,hjc黄金城生物采用由Arraystar公司开发的tRNA测序流程,很好的解决了tRNA测序文库构建中的问题(图1),并且给予完整的数据分析报告。

      hjc黄金城生物基于Illumina高通量测序平台,为您给予一站式tRNA测序服务,您只需要给予保存完好的total RNA、组织或者细胞样本,hjc黄金城的技术人员即可为您完成全部实验操作,包括文库构建、高通量测序和数据分析,并且给予直接可用的数据报告及Paper级结果图表。


      参考文献
      [1] Giege R. Toward a more complete view of tRNA biology. Nat Struct Mol Biol 15, 1007-14. (2008), PMID:18836497.
      [2] Drummond DA, Wilke CO. Mistranslation-induced protein misfolding as a dominant constraint on coding-sequence evolution. Cell 134, 341-52. (2008), PMID:18662548.
      [3] Plotkin JB, Kudla G. Synonymous but not the same: the causes and consequences of codon bias. Nat Rev Genet 12, 32-42. (2011), PMID:21102527.
      [4] Shah P, Gilchrist MA. Explaining complex codon usage patterns with selection for translational efficiency, mutation bias, and genetic drift. Proc Natl Acad Sci U S A 108, 10231-6. (2011), PMID:21646514.
      [5] Gingold H, et al. A dual program for translation regulation in cellular proliferation and differentiation. Cell 158, 1281-92. (2014), PMID:25215487.
      [6] Pavon-Eternod M, et al. Overexpression of initiator methionine tRNA leads to global reprogramming of tRNA expression and increased proliferation in human epithelial cells. RNA 19, 461-6. (2013), PMID:23431330.
      [7] Mei Y, et al. Apoptotic regulation and tRNA. Protein Cell 1, 795-801. (2010), PMID:21113408.
      [8] Goodarzi H, et al. Modulated Expression of Specific tRNAs Drives Gene Expression and Cancer Progression. Cell 165, 1416-27. (2016), PMID:27259150.
      [9] Berns A. A tRNA with oncogenic capacity. Cell 133, 29-30. (2008), PMID:18394985.
      [10] Waldman YY, et al. TP53 cancerous mutations exhibit selection for translation efficiency. Cancer Res 69, 8807-13. (2009), PMID:19887606.
      [11] Kushner JP, et al. Elevated methionine-tRNA synthetase activity in human colon cancer. Proc Soc Exp Biol Med 153, 273-6. (1976), PMID:995958.
      [12] Marshall L, et al. Elevated tRNA(iMet) synthesis can drive cell proliferation and oncogenic transformation. Cell 133, 78-89. (2008), PMID:18394991.
      [13] Krokowski D, et al. A self-defeating anabolic program leads to beta-cell apoptosis in endoplasmic reticulum stress-induced diabetes via regulation of amino acid flux. J Biol Chem 288, 17202-13. (2013), PMID:23645676.
      [14] Girstmair H, et al. Depletion of cognate charged transfer RNA causes translational frameshifting within the expanded CAG stretch in huntingtin. Cell Rep 3, 148-59. (2013), PMID:23352662.
      [15] van Weringh A, et al. HIV-1 modulates the tRNA pool to improve translation efficiency. Mol Biol Evol 28, 1827-34. (2011), PMID:21216840.

    • ● 有效的去除了tRNA的内部修饰与末端修饰,使得tRNA-seq达到了前所未有的检测效率与精确度
      ● 优良的tRNA测序方法学,严格的质控过程
      ● 全面的tRNA转录组参考库,综合了所有的权威数据库
      ● 详尽的tRNA注释信息与生物信息学分析
      ● 可直接用于文章发表的高质量图片
      ● 无缝链接hjc黄金城生物给予的其它tRNA分析服务平台,包括tRF&tiRNA-seq, tRF&tiRNA PCR array, tRNA Repertoire PCR array, tRNA Modification Enzymes PCR Array与LC-MS based tRNA Mod-ification analysis.

    • hjc黄金城生物数据分析结果展示
      1.基本数据分析结果展示
      1.1 tRNA表达定量
             hjc黄金城生物利用Arraystar独有的tRNA数据分析流程,给予信息全面的数据集(图2)。除各tRNA表达量外,还额外给予有tRNA二级结构及密码子位置等相关信息,更好地为客户后续科研助力。


      图2:全面的tRNA测序结果数据集


      1.2 tRNA差异表达分析
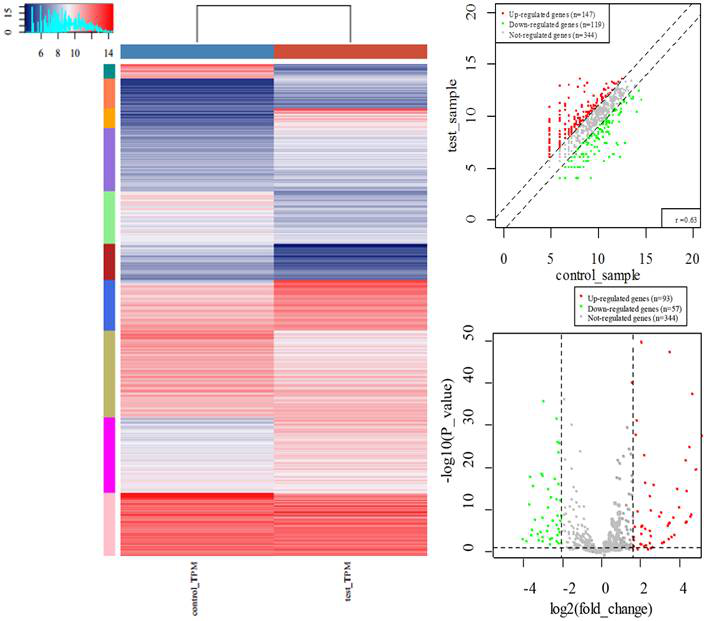
             分析tRNA表达谱,挖掘差异表达tRNA分子;顺利获得Heatmap、Scatter Diagram、Volcano Plot等统计图形能够清晰明确的展示样本之间的tRNA表达差异性(图3)。


       

      图3:tRNA差异表达Heatmap、Scatter Diagram和Volcano Plot。


      2.特色数据展示
      2.1各反密码子tRNA表达量
             密码子的不同影响着mRNA的翻译效率和稳定性,分析每个反密码子的表达量对于蛋白谱研究具有更好的指导意义。


       

      图4:反密码子tRNA表达量分析